作为资本市场中投资者决策的重要参考依据,券商研报不仅承载着为投资者传递专业分析、挖掘投资价值的功能,更肩负着充分揭示风险的责任。
证监会《发布证券研究报告暂行规定》明确指出,证券公司、证券投资咨询机构发布证券研究报告,应当遵守法律、行政法规和本规定,遵循独立、客观、公平、审慎原则,有效防范利益冲突,公平对待发布对象。
然而在实操中,部分券商在上市公司出现违规被监管部门处罚后,未对标的公司的合规处罚风险作出相应提示,甚至于股价高位区间给予买入评级。
江海证券研报合规风险提示不足
中宠股份主营业务为宠物食品及用品的研发、生产与销售。2024年下半年以来,中宠股份股价波动上行,在2025年中旬最高攀升至73.74元/股,期间涨幅超过300%。随后,公司股价在相对高位震荡。
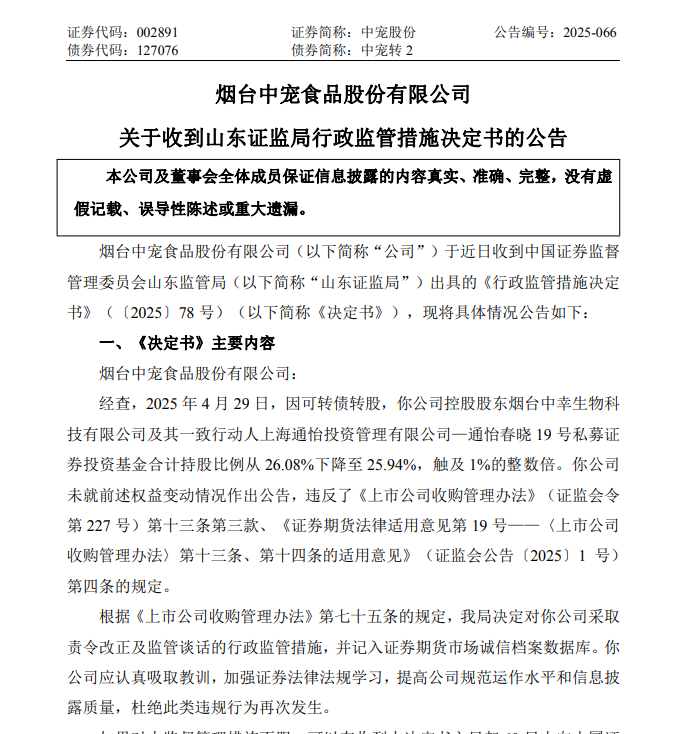
2025年10月22日,中宠股份披露收到山东证监局行政监管措施决定书,控股股东及一致行动人因可转债转股引发持股比例变动触及1%整数倍,未按规定履行信息披露义务,公司被采取责令改正及监管谈话措施,相关违规情况被记入证券期货市场诚信档案。

图1:中宠股份收监管函公告
然而,在中宠股份披露监管处罚事项后不久,江海证券发布研报并给予中宠股份买入评级。

图2:江海证券2025年11月7日研报
2025年11月7日,江海证券发布关于中宠股份的研究报告《自主品牌延续高增,海外新增产能逐步释放》,预计公司2025-2027年公司归母净利润分别为4.68/5.88/7.24亿元,同比增长18.81%/25.66%/23.18%;市值对应2025-2027年PE分别为37.6/30.0/24.3倍,首次覆盖给予“买入”评级。该研究报告中,并未对中宠股份信息披露违规、收到监管罚单的合规风险作出提示。
发布研报当日,中宠股份收盘价56.96元/股,处于阶段性高位。随后,公司股价一路下跌至2026年3月,截至4月14日股价已不足40元/股。
紫光国微信披违规遭警示 民生证券研报风险提示是否充分?
紫光国微主营业务为特种集成电路、智能安全芯片等产品的研发、生产与销售。
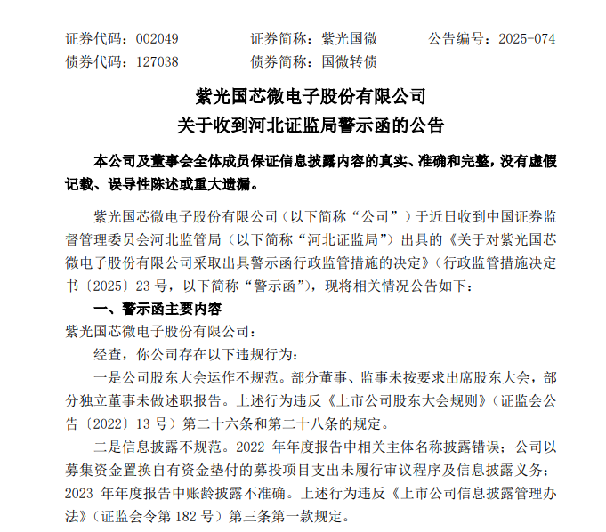
2025年7月30日,紫光国微披露收到河北证监局行政监管措施决定书,公司存在股东大会运作不规范、信息披露不规范问题,信披不规范具体包括年报主体名称披露错误、募投项目置换未履行审议及信披程序、年报账龄披露不准确等,据此紫光国微被出具警示函。

图3:紫光国微收监管函公告
2025年6月以来,紫光国微股价震荡上行,在2025年10月初最高攀升至94.83元/股。

图4:民生证券2025年9月27日研报
2025年9月27日,在紫光国微股价相对高位时,民生证券(现已更名为国联民生证券)发布研报《股权激励高目标彰显信心,特种芯片龙头焕新机》,基于公司的股权激励计划,给出维持“推荐”评级,对紫光国微合规问题并未提及。
截至2026年4月14日,紫光国微收盘价为71.04元/股,较去年10月高点跌超20%。
近年来,监管部门对证券研究报告违规行为进行严厉打击。
2025年2月,中国证券监督管理委员会上海监管局对徐皓亮采取出具警示函措施的决定。经查,徐皓亮作为民生证券股份有限公司的证券分析师,在制作某证券研究报告中存在不审慎的情形,不符合《发布证券研究报告暂行规定》(证监会公告〔2020〕20号)第九条的规定,违反了《证券基金经营机构董事、监事、高级管理人员及从业人员监督管理办法》(证监会令第195号)第四条的规定。
【读财报】是由新华财经与面包财经共同打造的一档以上市公司财报解读为主要内容的栏目。新华财经是新华社承建的国家金融信息平台,内容全面覆盖全球股市、汇市和债市等金融市场,提供权威、专业、全面的金融信息服务。
免责声明:本文不构成对任何人的任何投资建议。
知识产权声明:面包财经作品知识产权为上海妙探网络科技有限公司所有。





