编者按:2025年,中国公募基金行业在监管“长牙带刺”、推动高质量发展的大背景下,经历了强监管、严问责的一年。据不完全统计,2025年,共有超过25家公募基金管理人因各类违规被各地证监会、中国证券业协会等部门处罚。
面包财经基于信披数据,分批透视主要基金公司相关事宜。本篇案例为招商基金。
据近期公告披露,2025年10月,因合规内控问题,招商基金被中国证监会深圳监管局采取责令改正行政监管措施,一名高管同步收到监管谈话。
除自身合规管理存在漏洞外,招商基金旗下部分产品同时暴露出业绩低迷、重仓标的屡现合规风险等问题。合规内控是涉及到公司治理的全局性问题,基金产品风控水平也在很大程度上影响基金业绩,涉及持有人利益。公募基金合规内控亮红灯,不仅关乎自身声誉,也最终会影响投资人。
因合规内控问题被“责令改正”
2025年10月27日,中国证监会深圳监管局对招商基金采取了行政监管措施 ,核心原因直指“合规内控”。
根据监管披露,招商基金因在合规内控领域存在漏洞,被监管机构采取了“责令改正”的措施。同日,公司一名高级管理人员也因合规内控问题,同步被深圳证监局采取“监管谈话”的行政监管措施。
招商基金在公告中同时披露,管理人已采取完善制度、优化流程等措施完成整改,并通过监管机构验收。
根据《证券投资基金管理公司合规管理规范》,当公司出现严重违规行为和重大风险事件时,董事会需对公司总经理以及相关高级管理人员应当承担的责任进行评估,并根据评估情况做出相应的问责处理。
招商基金现任总经理为钟文岳,曾在招银理财有限责任公司工作,任党委副书记、总裁。2025年5月加入招商基金管理有限公司,任公司党委副书记、董事、总经理。2025年7月起任公司党委书记、董事、总经理。从任职到公司被监管处罚仅数月时间,合规整改与内控提升或将成为其上任后亟待破解的重要课题。
旗下产品持仓合规性存疑
除自身合规管理存在漏洞外,招商基金旗下部分产品重仓标的亦存合规隐忧。
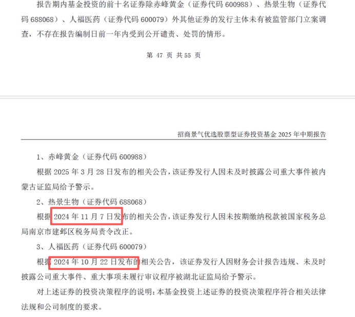
招商景气优选2025年中报显示,其重仓持有热景生物、人福医药两家上市公司,而这两家公司均存在合规问题,且违规事实早在2024年就已曝光。
另外一家重仓股赤峰黄金则在2025年3月披露因未及时披露公司重大事件被内蒙古证监局给予警示。
根据基金信披公告,2024年11月,热景生物就因未按期缴纳税款,被国家税务总局南京市建邺区税务局责令改正。
人福医药则在2024年10月,因财务会计报告违规、未及时披露公司重大事件、重大事项未履行审议程序被湖北证监局给予警示。梳理公司历史罚单,早在2023年,人福医药就因控股股东及其关联方非经营性资金占用、控股股东大额违规减持股份等多项违规事实被监管谴责。2025年12月,人福医药正式实施其他风险警示,A股简称变更为“ST人福”。
值得关注的是,招商景气优选对 “带病标的” 的持有,绝非短期持仓,而是长期重仓:2024年年报中人福医药就已进入其重仓股名单,此后历经2025年一季报,直至 2025年中报,始终位列重仓序列。
招商景气优选在合同中明确约定,将通过定性分析,从持续成长性、市场前景及公司治理结构等方面对上市公司进行精选;同时在中报中强调,投资上述证券的决策程序符合相关法律法规和公司制度要求。但结合标的公司的违规事实来看,基金在投前尽调环节是否存在疏漏?
截至4月15日数据,招商基金旗下招商景气优选A成立以来净值下跌34.42%,跑输业绩比较基准超过30个百分点。需要特别关注的是,跟着本轮牛市的脚步,该基金近一年表现并不差,一年收益率为33.89%,但是由于此前几年业绩欠佳,当前单位净值仍远低于1。
更值得注意的是,招商景气优选并非唯一一只重仓人福医药的招商系基金。进一步梳理持仓可以发现,招商丰韵、招商先锋等基金,同样在 2024年至2025年期间将人福医药纳入重仓股名单。
招商基金管理有限公司于2002年设立,是中国第一家中外合资基金管理公司。招商基金也有众多产品取得了良好业绩,给持有人带来了较为丰厚的回报。但是,来自监管部门的罚单显示,招商基金的合规内控水平亟待提升。
(文章序列号:2044669034380791808/GJ)
免责声明:本文不构成对任何人的任何投资建议。
知识产权声明:面包财经作品知识产权为上海妙探网络科技有限公司所有。





