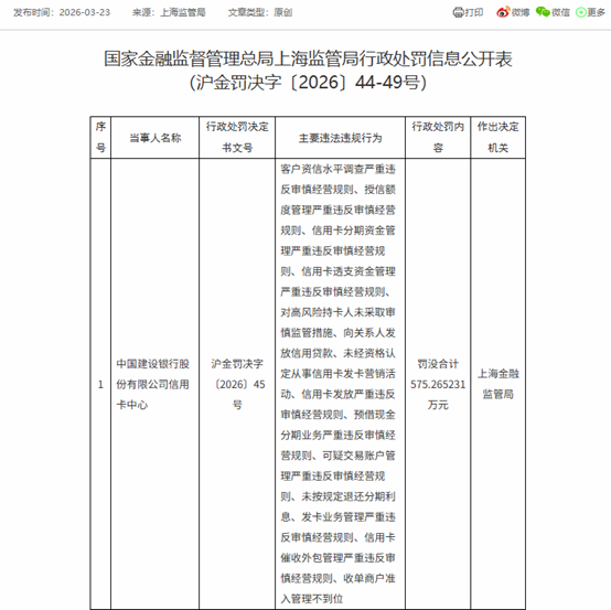
2026年3月23日,国家金融监督管理总局上海监管局发布行政处罚信息公开表,对中国建设银行股份有限公司信用卡中心作出行政处罚,罚没合计575.265231万元(处罚决定书文号:沪金罚决字〔2026〕45号)。本次处罚涉及14项违法违规行为,覆盖信用卡全业务链条,同时两名时任风险管理处副处长被警告并各罚款5万元。这是近年来信用卡业务领域金额较大的单笔处罚之一,引发市场广泛关注。


14项违法违规行为详解
本次处罚涉及的14项违法违规行为,覆盖信用卡业务全链条,可分为以下五大类:

第一类:客户管理违规(3项)

解读:银行在向客户发放信用卡前,应充分调查客户的还款能力和信用状况。上述违规表明建设银行信用卡中心在客户准入和风险分级管理上存在系统性缺陷,可能导致信用卡被发放给不具备还款能力的客户,增加坏账风险。
第二类:信用卡资金管理违规(3项)

解读:信用卡分期和透支业务是银行重要的中间业务收入来源,但也是风险高发区。上述违规提示该中心在资金流向监控、分期业务合规管理方面存在重大漏洞。
第三类:发卡业务违规(3项)

解读:未经资格认定从事发卡营销,意味着部分营销人员可能不具备相应资质,存在误导消费者的风险。零售客户在办理信用卡时,应核实营销人员的从业资质。
第四类:合规管理违规(3项)

解读:可疑交易账户管理违规涉及反洗钱合规;催收外包管理违规则可能导致持卡人遭受不合规催收行为。如您曾遭受建设银行信用卡催收人员的不当催收,可通过12378热线进行投诉。
第五类:其他违规(2项)

解读:"未按规定退还分期利息"与持卡人利益直接相关。如您曾提前还清信用卡分期款项,但银行未退还剩余利息,您有权要求退还,并可通过12378热线维权。
责任人处罚详情
本次处罚同步追责两名时任风险管理处副处长:

本次处罚为"机构+个人"双罚,体现了监管部门对信用卡业务违规行为的"穿透式"追责机制。
建设银行信用卡业务规模庞大,合规压力不容忽视
根据建设银行2025年半年报,截至2025年6月末:
信用卡累计发卡1.29亿张
信用卡客户1.03亿户
2025年上半年信用卡总消费交易额1.30万亿元
如此庞大的业务规模,意味着任何系统性合规缺陷都可能影响数以千万计的持卡人权益。本次14项违规被罚,反映出该中心在业务快速扩张过程中,合规管理体系建设未能同步跟上。
信用卡业务监管趋严,全链条合规成行业共识
近年来,监管部门对信用卡业务的监管力度持续加强。2022年,中国银保监会发布《关于进一步促进信用卡业务规范健康发展的通知》,明确要求银行加强信用卡全流程管理。本次处罚涵盖从客户准入、授信管理、资金使用、催收外包到收单商户管理的全链条,是监管部门对信用卡业务"全链条合规"要求的有力体现。
本文依据国家金融监督管理总局上海监管局官方公告及权威媒体报道撰写,内容仅供参考,不构成投资建议。如有疑问,请以监管机构原始公告为准。
(文章序列号:2036329134032031744/JW)
免责声明:本文不构成对任何人的任何投资建议。
知识产权声明:面包财经作品知识产权为上海妙探网络科技有限公司所有。





